Bestellablauf... etwas kompliziert!

  • Hallo Jungens,
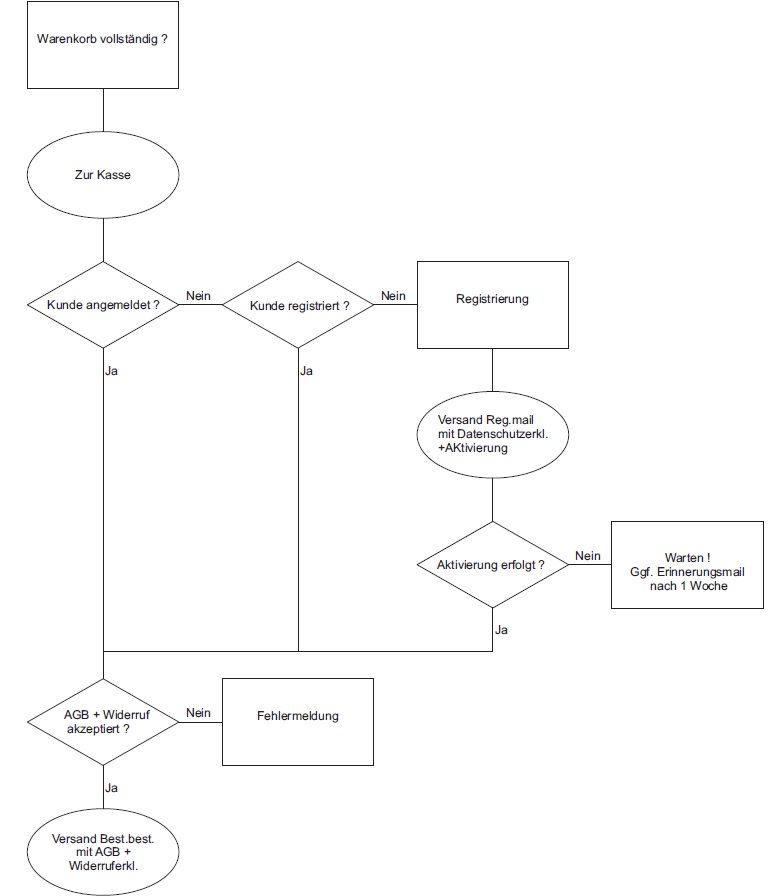
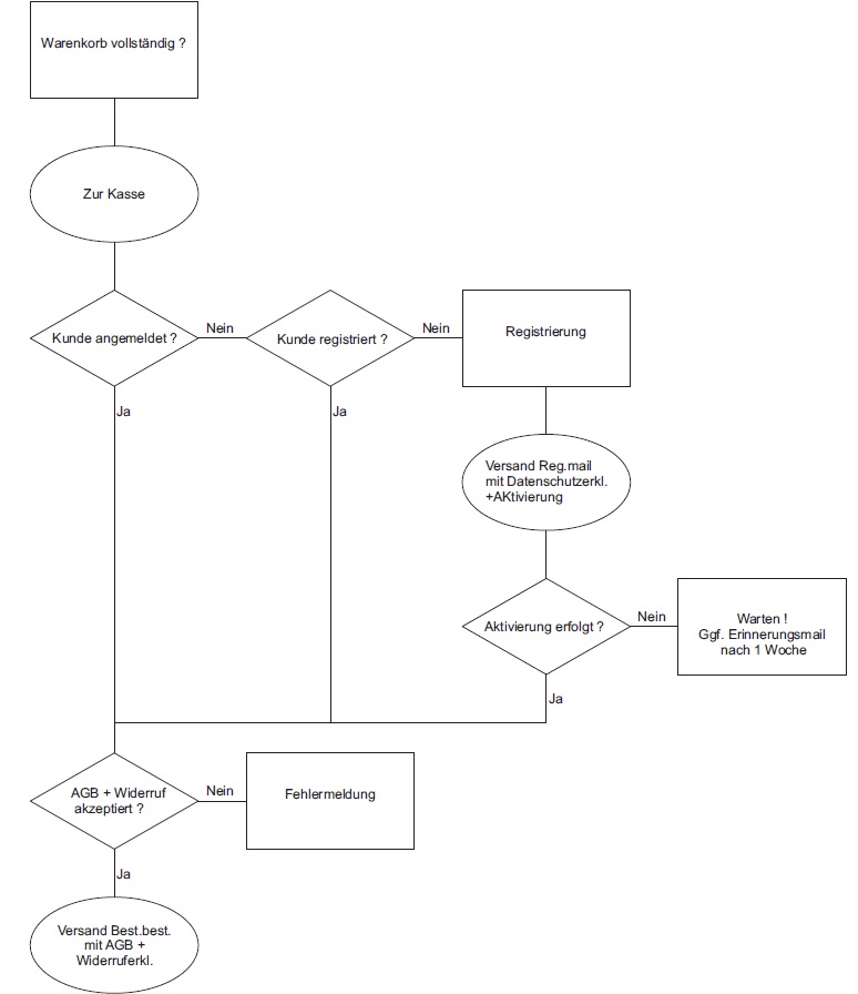
    ein Kunde von mir hat mir nach langer Diskussion ein Schema aufgestellt das ich nach lanen probieren nicht ganz hinbekomme und meine Frage ist ob es in VM überhaubt möglich ist so den Bestellvorgang abzuwickeln, schaut Euch bitte mal die grafik an,ich komme da nicht weiter...



    Ich verwende
    Joomla 3.4.5
    VM 3.0.10


    Beste Grüße
    Henryk

  • Servus Henryk,


    funktioniert doch im Prizip so, wenn man die Fehler im Diagramm übersieht und sich noch ein paar Linien dazu denkt.


    Wo genau ist das Problem, das Du nicht hinbekommst?


    Anmerkung zur Aktivierungsmail:
    Aktivierungsmail nach einer Woche noch einmal erinnern? Sollte man sich keine Mühe machen, der Kunde hat 6 Tage und ca. 23 Stunden vorher schon woanders bestellt, weil dieser Laden keine Mail geschickt hat/Mail nicht angekommen ist/der Kunde nicht wusste, dass eine Mail kommt und somit zu kompliziert ist. (Kundengedanke)


    Aktivierungsmail ist von gestern, klare Empfehlung ist: ausschalten. Da würde ich eher Gastregistrierung erlauben, um es dem Kunden noch einfacher zu machen.


    Wenn Dein Kunde die Mailaktivierung unbedingt möchte, installier ihm gleich noch ein Tool, das zeigt, wo die Kunden beim Bestellvorgang aussteigen. ;-)


    AGB und Widerruf kann man auch an anderer Stelle bekannt geben.


    So short
    Stefan